近日,中国图像图形学学会(CSIG)公布了2019年CSIG优秀博士学位论文奖,国产偷拍
博士毕业生张磊(导师:张艳宁教授)的博士学位论文《基于结构化稀疏表示的高光谱图像压缩感知技术研究》获此殊荣。
CSIG优秀博士学位论文奖”旨在推动中国图像图形学领域的科技进步,鼓励创新性研究,促进青年人才成长。授予在图像图形及其相关领域的基础理论或应用研究中取得重要成果,或在关键技术或应用技术创新等方面成果显著的博士学位论文作者。根据《中国图象图形学学会优秀博士学位论文奖评选条例》,学会从2019年6月3日起,开始受理2019年度“中国图象图形学学会优秀博士学位论文奖”的推荐。经资格审查、同行专家初评和会议终评三个阶段,最终评选出10篇CSIG优秀博士学位论文奖,7篇CSIG优秀博士学位论文提名奖(名单见附表),以表彰他们的博士论文在创新及学术影响力方面的突出表现。
附:2019年度“CSIG优秀博士学位论文奖”获奖名单
(以作者姓氏拼音字母为序)

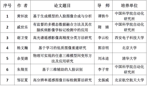
2019年度“CSIG优秀博士学位论文提名奖”获奖名单:
(以作者姓氏拼音字母为序)

(拟稿:张薇 审核:於志文)